干貨!研發火熱的小核酸藥物,那些難以突破的技術要點
2024-11-01
小核酸藥物是近年來新藥研發關注度極高的一個領域,憑借其獨特的技術特點,為滿足尚未滿足的臨床需求提供了一個重要的研究方向,尤其是針對數量龐雜的罕見病領域。然而,由于其技術要求高,國內大部分藥企尚不能對其進行常規程序的開題立項,本文就其技術特點進行總結,以期對行業同仁有所幫助。
小核酸藥物概念
RNA干擾(RNA interference,RNAi)是指小RNA(small RNA,sRNA)分子通過抑制靶向mRNA的染色質修飾或降低其穩定性或翻譯的潛力,在轉錄時或轉錄后以序列特異性方式沉默靶基因表達的一種生物學過程。
圖1 SiRNA 干擾機制
圖片來源:doi.org/10.1016/j.onano.2022.100063
小核酸藥物狹義是指RNA小干擾藥物(small interfering RNAs,siRNA);廣義是除了SiRNA外,還主要包括反義寡核苷酸藥物(antisense oligonucleotides,ASOs)和靶向微小RNA(microRNA,miRNA)等。全球的藥物開發重點主要為siRNA和ASO。
表1 小核酸藥物分類&具體解釋

已上市的小核酸藥物
如上所述,小核酸藥物開發相對較為成熟的領域當屬SiRNA和ASO,截止目前,這兩個領域已有合計超過13個品種獲批上市,其中ASO品種數量約為SiRNA數量的2倍。
圖2 RNA干擾發現&siRNA開發-時間表
圖片來源:doi.org/10.1016/j.onano.2022.100063
適應癥方面,由于這類藥物是從基因的角度出發,更多的側重于罕見病的治療,如杜氏肌營養不良癥(DMD)、脊髓型肌萎縮癥(SMA)等等。
表2 全球上市的小核酸藥物(SiRNA&ASO)
小核酸技術開發難點
小核酸藥物從物質基礎來看,更多的介于小分子化學藥物和生物藥物之間,略偏于小分子藥物,一定程度上與多肽藥物相近,且多為注射劑。在CDE發布的《新藥I期臨床試驗申請技術指南》中,藥學研究-制備工藝部分曾提到“對于采用發酵工藝、提取工藝制備以及多肽、小分子核酸藥物等,需要提供更多的制備工藝信息。”
但不同于小分子化學藥物特點的是,小核酸藥物在人體循環系統中容易被血液核酸酶降解,穩定性較差,那么,如何修飾,如何給藥,如何遞送到具體靶標,是技術難點?;诖?,主要可以從以下幾個方面著手。
? 結構修飾
通過摻入非天然核酸分子的方法抵抗血液核酸酶的降解,增加其血液穩定性,延長藥物的體內半衰期。但,非天然核酸分子本身顯著的細胞毒性也有可能引起毒副作用。這一點,與多肽藥物的開發非常相近。
? 輸送載體
體內輸送載體主要分為病毒載體和非病毒載體。病毒載體雖輸送效率高,但因自身難以克服的缺陷而限制了其用于核酸藥物輸送體系;非病毒載體具有聯通靶細胞內外兩個不同環境的生物學壁壘、同時又不影響正常組織細胞、且能定向尋找并到達病灶、及時釋放藥物的優點,目前研究較多。
小核酸藥物的開發
藥物開發,從藥學、非臨床、臨床進行說明。
? 藥學方面
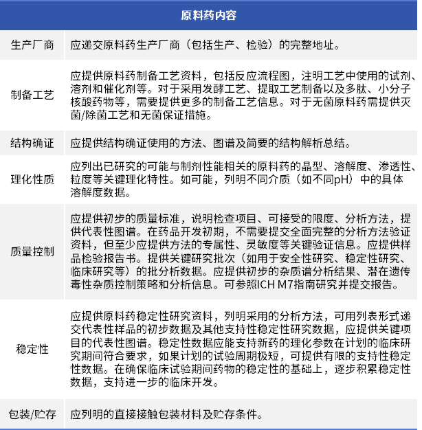
由于小核酸藥物的制備,通常使用固相合成技術,故工藝開發、工藝放大和質量控制上存在一定的壁壘,對技術、設備、環境有較高的要求,伴隨著的也是高成本,國內對于這方面的硬件條件配套,還有很大的發展空間。早期的注冊申報,如果按照《新藥I期臨床試驗申請技術指南》進行工作開展,原料藥和制劑需要按照以下內容進行。
表3:《新藥I期臨床試驗申請技術指南》相關內容


? 非臨床方面
國內有研究對已上市的部分小核酸藥物進行了非臨床相關內容的總結。藥效方面,開展體外、體內兩個方向,但藥效試驗數量相對于小分子化藥開展的數量明顯少了一些。藥動方面,開展具體的吸收、分布、代謝、排泄,羅列了部分試驗,但試驗數量也是相對不多。毒理方面,開展了單次、多次、安全藥理、遺傳毒、生殖毒、致癌,以及一些特殊毒性試驗。舉例舉例如下。
圖3 部分小核酸藥物非臨床試驗項目總結
圖片來源:CNKI-小核酸藥物非臨床特點和藥理毒理評價策略
? 臨床方面
大部分小核酸藥物的臨床開發,大都經歷在10年以上,且真正意義上完成的臨床試驗數量,相對于當先傳統的藥物開發,數量不是很多。以leqvio已完成的臨床試驗舉例,具體如下。
表4 leqvio已完成的臨床試驗信息

結 語
上文簡述了小核酸藥物全球開發背景及技術特點,進一步總結如下:1)全球藥物開發正在增速,國內市場空間極大,尚未有自研品種獲批上市;2)獨特的作用機制,催生了特殊的技術特點,基礎研究尚需積累;3)臨床前開發會成為短期瓶頸,國內市場空間巨大;4)在多肽藥物開發的基礎上開展工作,理論上會有質的增速,是很好的產品線擴充方法;5)研發投入成本會相對高一些,故是否跨入到這個領域,須基于資本管理進行綜合考量。
參考資料:
1.siRNA therapeutics and its challenges: Recent advances in effective delivery for cancer therapy. 2022. doi.org/10.1016/j.onano.2022.100063
2. 核酸藥物的研發現狀與應用前景展望.CNKI.
3. 小核酸藥物非臨床特點和藥理毒理評價策略.CNKI.
4. CDE《新藥I期臨床試驗申請技術指南》
5. 我國小核酸藥物研發與注冊的相關問題研究.CNKI.
6. 藥智數據. https://db.yaozh.com/